Аудио-википедия

База знаний по hi-fi и high-end технике и комплектующим, отзывы и впечатления

Инструменты пользователя

Инструменты сайта


Боковая панель

1tubes:2a3

2A3

450px-2a3raytheon.jpg

Характеристики "классической" версии лампы

Напряжение накала - 2,5 В
Ток накала - 2,5 А
Напряжение анода - 250 В
Напряжение управляющей сетки - -45В
Мощность, рассеиваемая анодом - 15 Вт
Ток анода - 60 мА
Коэффициент усиления - 4,2
Крутизна характеристики - 5,25 мА/В
Внутреннее сопротивление - 800 Ом
Сопротивление нагрузки - 2500 Ом
Выходная мощность - 3,5 Вт
Коэффициент нелинейных искажений - 5 %

PDF

Скачать

Исторический очерк

Фирмы, выпускающие 2А3 в настоящий момент

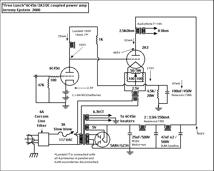
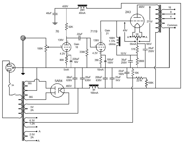
Схемы

Отзывы

Только авторизованные участники могут оставлять комментарии.
1tubes/2a3.txt · Последнее изменение: 2020/02/28 11:49 (внешнее изменение)