Аудио-википедияБаза знаний по hi-fi и high-end технике и комплектующим, отзывы и впечатления
https://www.hi-fi.ru/audioportal/topic/22140-unch-na-gu-72/
https://audioportal.su/archive/index.php/t-10425.html
В тетроде:
http://forum.vegalab.ru/showthread.php?t=89168&page=6&p=3010462#post3010462
http://audio-db.info/AudioDB/BazaPraktiki/Usilenie/Lampy/Alfavit/GU/GU72
Врачи запретили напрягать зрение,поэтому последнее время напрягаю слух.Закончил новый (в старой идеологии) усилитель на ГМ-70, используя его драйвер отслушал различные лампы на выходных трансах с Ra=5кОм и 3кОм.Трансы большие и неплохие по параметрам,первоначально 5кОм предназначался для 300В а 3кОм-для ГУ-80.Слушал 6С33С,6С19П,ГМ-5Б и ГУ-72.Прослушивание 6С33С утвердило меня во мнении что ее место в стабилизаторе.6С19П звучит очень хорошо но на мой взгляд слишком бестелесно,возможно моя акустика для нее мало подходит.Смысл разобраться с этой лампой определенно есть.Мои симпатии на стороне высоковольтных ламп.И ГМ-5Б и ГУ-72 звучат очень хорошо,но мне больше понравилась ГУ-72,особенно на малых уровнях громкости у нее неоспоримое преимущество перед ГМ-5Б и тем более перед ГМ-70.Если будете критиковать-прошу учесть что источники питания сделаны по всем правилам,режимы ламп выбранны корректно.
Да,по поводу демпфирования,для ГМ -70 альфа больше 4–5 мне кажеться тупиком,амплитуда тока мала для прокачки паразитных емкостей выходника,это прекрасно слышно.
Раскачка от SRPP на 6С45П с трансформатором 1:1,6, питание драйвера-440В,смещение 3,2В.Питание ГУ-72 550В, ток 160ма(с учетом зкранной сетки,соединенной с анодом),накал переменным током,анодное выпрямленно 5Ц8С(аноды запараллелены) со средней точкой.Кондеры пленочные и бумажные по 500мКф на канал.Лучше звучание на 5кОм.Транс на Ш32х80,первичка 3000 витков ПЭВТ-0,41.Вторичку не помню,надо архив поднять.К сожалению пока не доставили мне «секретную» лампу-макет позволит сравнить ее с ГУ-72
С уважением!
Александр Rezvoy
На здоровенный анод ГУ72 надо здоровенную плюху-пружину из бериллиевой бронзы и фторопластовый колпак.
Шалин
На аноде было 78–80 Вт -не грелась докрасна. Анодный колпак у меня для нее родной,с пружинами,а вот фторопластовый гриб получается здоровый и легкосъемный.Буду клетку для нее делать.
У 72й вывод диаметром около 25мм и он составляет единое целое с металлическим выводом анода диаметром около 60–50 мм.Иногда на этот вывод ставиться радиатор.У ГМИ стандартный проволочный вывод диаметром 2,5мм.
Rezvoy
В вашем случае я бы порекомендовал лампу ГУ72 с естественным охлаждением и мощностью анода до 85Вт. В триодном включении она имеет примерно следующие данные: u = 6.5, Ri = 400 – 600 Ом, максимальное постоянное анодное напряжение(без опасности точечного пробоя второй сетки) – не менее 500В. По конструкции электродной системы эта лампа является такоим же камерным тетродом, что и ГУ74, полностью реализуя принцип эквипотенциальных поверхностей в циллиндрической электродной системе.
Характеристики такого «триода» очень линейны и при выходной мощности в 20Вт искажения не превышают 3–4%.
Собственно, большинство ГМ70-монстровых усилков ради этого и делаются.![]()
Ну, а мне вооще более всего симпатичны генераторные лападки косвенного накала с большой эмиссионной способностью типа ГУ64, ГУ72, ГУ108 и ГМ5. Эх, если б последние не обдувать…
С уважением, ADV
ГУ74 пробовал и в триоде и в тетроде, ГУ108 и ГС43(но это совсем не ГУ43). Хорошие это все лампы, жаль только, что дуть на них нужно очень сильно, в особенности на ГС43 и ГУ74.
Очень хороши, особенно в триодном включении, радиальные камерные тетроды типов ГУ64 и ГУ72 с естественным охлаждением.
ГУ72, к примеру, позволяет в однотакте триодом получить очень чистые 35Вт. При этом искажения такого каскада достаточно низки, а звук чистый, динамичный и прозрачный.
С уважением, ADV
А какой смысл делать на таких лампадах аматерские конструкции?
Смысл в простой схемотехнике и качественных трансах.Ну и,разумеется,в источнике питания. А ГУ-72 лампа очень непростая,зато звучит намного приятнее чем ГМ-70.Мнение субъективное.
С уважением!
Александр Rezvoy
Насчет ГУ72 и ГМИ11. С первыми из них я достаточно много работал, как в триодном включении, так и в тетродном. Картина совершенно соответствует таковой для 6L6-подобных ламп. В тетродном двухтактнике звук очень точный, «честный», с высочайшим разрешением. В триодном включении эти качества в заметной степени уходят, с подменой мягостью, вальяжностью, и меньшим вниманием к деталям.
Lynx
Сообщение от PSV
с ГУ72 совершенно не заметил на слух разницы при изменении тока от 80 до 120ма,Uа 470–480в,Rаа
8к.Глядя на характеристики,что ты присылал,у них практически не меняется ri в этом диапазоне
режимов,очень линейная лампа,наверно связанно с этим.
Да, лампа очень линейная, в однотактнике при выходной мощности около 20Вт искажения в основном были представлены искажениями драйвера. При работе с ней я изначально предполагал возможность высокого питания, поэтому набирал электролиты фильтра по три последовательно 350-вольтовых .
Lynx
из опыта работы с ГУ72. Делал усилители на ней дважды, оба – в триодном включении, один – однотактный, другой двухтактный. Лампа ОЧЕНЬ хорошая, достаточно проста в применении и дает великолепный звук. Из особенностей работы с ними – оптимальное сопротивление нагрузки – 3.5…4.5ком, напряжение на аноде – 600…650В, ток покоя – 100…120мА.
Вторую сетку подключаем к аноду через небольшой резистор, чем меньше, тем лучше, но тут надо помнить, что при непосредственном соединении могут возникнуть проблемы либо с ВЧ-самовозбудом (контролировать – обязательно!), либо с тепловой перегрузкой второй сетки у некоторых экземпляров ламп, у которых струны сетки расположены по каким-либо причинам не точно напротив выступов внутренней поверхности анода.
Сопротивление утечки в цепи первой сетки при фиксированном смещении не следует выбирать более 100кОм – возможен саморазогрев лампы и выход из строя как за счет выделения газов из перегретого анода и электролиза стекла, так и за счет локальных проплавлений анода.
Накал лучше включать не сразу 26В, а ступенями, первая – порядка 7…10В. Это существенно увеличивает срок службы лампы.
Сергей, думаю, что 600…650В будет более привлекательным режимом. Линейность в нем повыше. для однотактника это хороший «бонус».
Лёша, попробуй питание немного повыше, вольт на 100. У меня в двухтактнике было ограничение наличествовавшим силовым трансом.
Lynx
С ГУ72 интима в меру. Хорошая лампа.
Сергей Z
Лимонка в стакане (ГУ-72) прекрасная лампа. Драйвер нужен с хорошим током -30мА в моем случае. Тогда звучит просто волшебно. Но греется здорово. Вариант безопасного оформления на какой-то ветке я давал.
Да пожалуйста! Я и ГМ-70 раскачивал по гальванике. ПРосто я, во-первых, не считаю трансформаторную связь чем-то предосудительным, а во-вторых ГУ-72 выходит на режим минут 20. Это следует учесть при проектировании, дабы не загнать в разнос. Питание первого каскада придется стабилизировать.
Rezvoy
У ГУ-72 никогда не было распыляемого геттера. Пятна у цоколя, похожие на геттер, появляются после работы лампочки, причём достаточно долго, это что-то из накала распыляется. Сем геттер, в виде титановой таблетки, расположен внутри лампы под анодом и крепится на макушке второй сетки.
Васянин Сергей
У Васянина 2.5К, у Линкса 4К «выбирай, но осторожно, то ли большие, то ли маленькие»…
4 К лучше и по мнению Васянина. И Резвого. И моему тоже.
Сергей Z
У меня в PP тоже анодник ограничивал питание 450 (или 470в, не помню), и я слышал усь Сергея Васянина, поэтому могу точно сказать, что меньше пятисот вольт на аноде не лучший вариант. Если память не изменяет у Сергея 560в на аноде. Не знаю про 650в., но уже при 560в звучит очень классно!
У меня анод-анод 8КОм и ток 110мА. Вообщем очень корелирует со всем вышеизложенным.
Что касается резистора между анодом и второй сеткой. Все, что Дмитрий написал абсолютная истина, но без него намного лучше. Три недели мучительных колебаний, но Сергей Васянин меня «уломал» и я рискнул, выкинул резистор. Действительно лучше. У меня не было проблем с генерацией, у Сергея тоже. Хотя не совсем. Сначала я просто закоротил этот резистор кусочком провода, на осце полный порядок, но на муз. сигнале (не на любом) появлялась резкость, не присущая данной записи.
Выкусил резистор, все стало в порядке. Даже такой маленький контурок был причиной «подсвистывания». Все-таки осторожней со второй сеткой!
Дим, ну ты наверняка понимаешь это не для тебя, а будущим освоителям ГУ72:-).
С уважением, Юра Uri
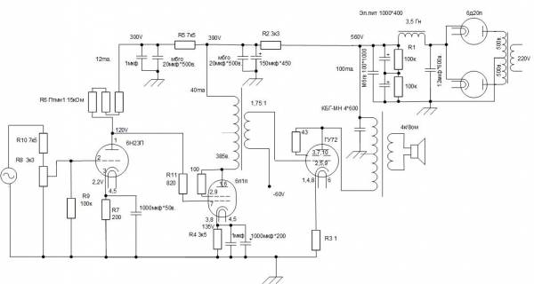
В драйвере 6П9 – питание 500В (втора сетка 150В). Гу72 – питание 600В.
Питание драйвера и оконечника раздельное, нестабилизированное, два дросселя (6ГН – 600В, 2ГН – 500В).
Электролиты в питании 600В – последовательно.
Входной регулятор 23 шага, логарифмический.
Автоматика: двухшаговая на накал, двухшаговая на анодное и последний шаг включение колонок. Соответственно 5 реле.
Ток ГУ72 110-120мА. Хотя и при 150 не краснеют.
Спектр хороший, короткий.
ВЫходники на ОСМ-0.63. Считал-мотал сам. По верху примерно 64КГц по -1дБ.
Выходники обычные.
Первичка 3+6+6+3, последовательно, провод 0,51 по меди. 150 витков-слой
Вторичка 4+4+4, все в параллель, провод 0,8 по меди. 97 витков слой
Sсер=20кв.см.
Ктр=0,0359 (27,85).
R1акт/R2привед=1,0499.
КПДрасч=0,97.
R1акт=53 Ом
R2акт=0,065 Ом
Ri=500 Ом
Ra=4500 Ом
3dpoint
В триоде получаю 50 Ватт, звучит ГУ-72 замечательно. Об этом когда-то писал А.Резвой, я убедился в этом.
По совету С. Васянина я сделал хомут из нерж. 0,3 мм., один конец длиннее и к нему подводим анодное. Анод можно закрыть фторопластовой шайбой.

ew2fj
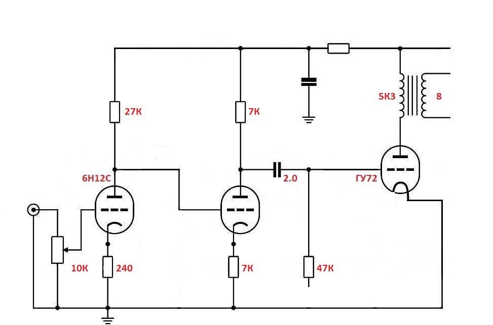
Как не стращали меня по поводу этой лампы, да и ГЭГЭН советовал подарить их кавешникам ,после долгих раздумий все-таки собрал усь на ГУ72. Долго ломал голову чем ее раскачать, выбор пал на 6Н12С лампа хорошо звучащая и достаточно мощная, в общем нарисовалась вот такая схема, LW 6Н12С-конденсатор-ГУ-72, конденсаторы в БП только МКР и МР, с электролитами звук хуже, смещение фиксированное, схема проще пареной репы, Д7Ж конденсатор 1150x285v ни каких DR и R фона ноль, накал переменкой, фон еле-еле и да тот только в правом, где то накосорезил. По мне звучит лучше чем на ГМ70, слушаю в макете, куда-то надо это все прятать от детей и кота, горячая и кусачая стерва, реж. 630в. 130ма.
Окончательный вариант усилителя, кроватка первой лампы распаяна так, что можно менять входную лампу, 6С15П, 6Ж11,43,52,D3a,E180F с подстройкой режима.

Юрий_Б
Делал я на ней как то давно усилитель в триодном включении с МКТ и 6Ж43П в триоде. К сожалению даже не смотря на очень мощный БП и LC-фильтрами в питании на все напряжения и весе каждого моноблока 83кг, приемлего на мой вкус звука при достаточной мощности я не получил. По истечении времени переделал все на пентодное включение с МКТ и местной параллельной обратной связью по напряжению в ВК, и вот оно чудо! Запела, да еще и как! И мощность, если не пугаться 1-2% искажений на максимуме, чуть больше 30Вт при приличной полосе частот. И всего то при двух каскадах.
Arkadi
ГУ-72 довольно неудобная лампа, ВАХ и нее довольно кривая. Приведенные выше ВАХи снимали Андронников и я лично. Нагрузку ниже 5 ком ей делать нельзя. В блоке питания хорошо звучат 6Д22С. Режим 600В 120ма, смещение -63В.
Васянин Сергей
http://www.diyaudio.ru/forum/index.php?topic=5748.0;all
Lynx
1)Насчет однокаскадного с непосредственной связью - вопрос сложный. ГУ72 требует порядка +\-60В раскачки и обладает приличной входной емкостью. Поэтому лампы с высокими мю и Ri сюда малопригодны. Остаются варианты ВЧ-пентодов/тетродов в триодном включении (6П9, 6Э5П, 6Э6П, 6П15П) которые позволят получить реально чувствительность порядка +\-3…5В по входу или триодов с небольшими мю и средними Ri (6С2С, 6Н8С, 6Ж8 в триоде, 6Ж4 в триоде). Но при этом надо быть готовым, что чувствительность может быть порядка +\-4…7В.
2) В источниках питания усилов на ГУ72 я применял электролиты на 350…400В, включенные последовательно по два. Можно, конечно, применить и неэлектролиты, но энергоемкость источника будет низкой, а его габариты существенно больше.
3) Эти лампы очень хорошо работают с твердыми выпрямителями. По крайней мере, вариант выпрямителя на HFA06TB120 с ней в работе мне понравился больше, чем мост из 4-х 6Д20П.
Исходя из измерений, которые я проводил, динамическая входная емкость ГУ72 в триоде составляла порядка 180…190пФ, т.е. полная входная емкость - более 200пФ
При этом работая с 6C2C с анодной нагрузкой 27кОм, плоса драйвера составляла более 65кГц, что более, чем достаточно, а амплитуда раскачки даже на частоте 25 кГц находилась достаточно далеко от ограничения в драйверном каскаде.
Васянин Сергей
Дело в том, что при 75Вт анодный колпак у неё разогревается до 200 и более градусов при естественном охлаждении. Если высаживать больше, то температура спая анода со стеклом превысит паспортные 250 градусов, что не есть хорошо. При желании можно конечно высадить 100Вт, но тогда придётся подумать о принудительном охлаждении лампочки.
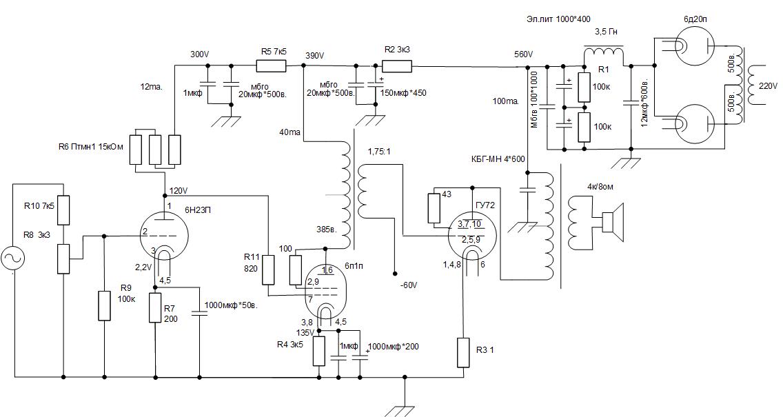
Опубликовано 18 декабря, 2024 Приветствую всех форумчан. Я на вашем форуме человек новый. Увидел обсуждение по поводу усилителя на ГУ-72. Вот решил тоже написать про свой опыт сборки такого усилителя. Изначально, ещё в 20 году я решил собрать мощный однотакт на этих красивых лампах. За основу взял схему Андронникова с двухкаскадным драйвером на 6С2С.( Здесь приведена его схема однотакта и на ГМ-5Б, я тоже её собирал, но об этом позже) Питание драйвера решил сделать стабилизированным с кенотронным выпрямителем и напряжение смещения стабилизировал стабилитроном СГ4С. Питание ГУ-72 от обычного П фильтра с каменным двухполупериодным выпрямителем. Всё это собрал, настроил и начал слушать. Слушаю и понимаю, что такая махина должна звучать как то иначе. Пробовал триоды 6С5С. В первый каскад пробовал ставить и 6Г1. Пробовал сочетать разные комбинации этих ламп. Но общая картина звука почти не менялась. Решил, что этой лампе видимо нужен пентод. Чуть снизил напряжение питания, благо есть стабилизатор, и поставил 6П9 в пентоде. И о чудо! Всё заиграло чисто и прозрачно. Пробовал американские 6AG7, но потом вернулся к копеечным советским 6П9. Мне их звучание показалось интереснее
ГУ-72 в триоде, вторая сетка на аноде, без резистора. Напряжение 600в ток 130ма. 6П9 питание 430в анод 200в ток 30ма нагрузка 7,5к на сетке 142в резистор 47к Выходной мощности получилось 18вт.
Да оформленной схемы как таковой нет. Есть отдельные схемы нарисованные на бумаге стабилизаторов, плат, трансформаторов, каскадов. Да вроде всё написал. Смещение обоих каскадов фиксированное. У ГУ-72 примерно 70в. (разброс большой у ламп от 60в до 80в). 6П9 смещение примерно 3в катод на корпусе без резистора. У ГУ-72 катод через резистор 1ом на корпус, чтобы контролировать ток через лампу при настройке. Стабилизатор по желанию, можно и не делать. Входной конденсатор обязательно при фиксированном смещении входной лампы. И конденсатор во вторую сетку на корпус. У меня 3,3мкф.
https://newaudioportal.com/topic/1830-унч-на-гу-72/page/19/
Обсуждение
Коллега hydr человек образованный и надеюсь меня поймет. Беда ламповиков в том , что они постоянно ищут какую- то самую лучшую лампу, но закон степени 3/2 никто не отменял- ничего особо линейного в самом лучшем триоде нет. Прорыв в плане линейности был достигнут в тетродах, таких как ГУ-64, ГУ-72, ГУ-74, ГУ-78, ГС-36, ГС-39, были достигнуты уровни комбинационных искажений вплоть до -50 дб, когда конструкторы научились получать нужную анодно- сеточную ВАХ, описываемую,кстати, полиномом довольно высокой степени. Первый косяк- неразумное питание с многозвенной RC- фильтрацией, радикально портящей бас, когда вопрос решается транзисторным активным фильтром. Второй косяк- неграмотное применение ООС, после чего она становится виновата во всех бедах. А ларчик просто открывается- в однотакте предельная длина петли 3 каскада, в двухтакте- 2 каскада. Попытки копировать ОУ, подавая сигнал на одну сетку триодного дифкаскада, а OOC- на другую, наоборот увеличивают искажения. Попутно делаются и другие ошибки, например существенные местные ООС. Есть и другие ограничения, но это уже не для форума- много писанины, да и не поймут, Азия{c}- поручик Ржевский .В итоге получается неслушабельный монстр. Так что лучших ламп нет, а есть подходящие в конкретном случае. А сказки про чудесные американские лампы- всего лишь вопрос оптимизации конкретной конструкции, и на наших 807{6П7С}очень даже ничего получается. За копейки, это важно. Кроме того, любой усилитель с низким усилением звучит субьективно тускло и невыразительно {FOH- концертные звукорежиссеры об этом знают}, поэтому ламповые керосинки с чувствительностью 2 В { это аудиофильский фетиш} как правило проиграют любому усилителю с чуйкой160 мв, по ГОСТ. Попробуй проиграть Масhine Head DP- и все сразу понятно, бледная немочь, каша и малокровие.
Оптимальное экранное ГУ-50 в пентоде-250-270 В, анодное- 350-400 В, минимум искажений, в триоде же годами работали при 560 В , при 50 Вт на аноде, чуть красном, ток экранки при этом ничтожен, в 40-60 раз меньше тока анода. Ток упр сетки после 2 лет такой жесткой эксплуатации не превышал 0,25 мка. Бонус семейства ламп ГУ-50, как и QQE06/40 Valvo- в медленном нарастании уровня комбинационных, в отличие от КТ88/6550/EL34, где они взлетают довольно быстро. В итоге спектр более чистый. В умелых руках старушка на многое способна. Все большие кинотеатры были снабжены когда то моноблоками{у нас в к-т «Космос»- 28 штук} на 4х ГУ50, в сочетании с НЧ рупорами на 2-4 х 18 дюймовиках 2A11 и 1А16 с рупорами цилиндрической волны. На звук никто не жаловался. Обычно дебилы лепят резистор 470 Ом в экранку, потом жалуются, что звук грязный- еще бы, грубый залет в класс С обеспечен. После чего делается сенсационное заявление о превосходстве SE над РР. А применить экранный стаб{ что у коротковолновиков норма, иначе с грязным сигналом погонят ссаными тряпками} на MJE13009 да 3 стабилитронах религия не позволяет. И вообще, большинство ламповиков- вульгарные неучи, умеющие только перетыкать лампы да сыпать названиями буржуйских ламп. Попадались и городские сумасшедшие, свихнувшиеся на прямонакалах, притом что катод 2A3- 300В- ОКСИДНО-ПОЛУПРОВОДНИКОВЫЙ, в отличие от истинно прямого 211/845/ГМ70/ГК71/ГУ13. А импрегнированный катод 5 поколения ГУ-72/ГМИ-11/ГС36Б намного лучше старых керосинок, да и электронная оптика намного совершеннее.
А зачем вам цифры , если это средние по больнице значения, переизбыток уберем ООС, заодно и нужный Кд получим. Я не занимаюсь безоосными устройствами, это непрактично. Ну ладно, ГУ-72 имеет примерно 1,2% исходного Кг в тетроде. Устраивает? Неужто у вас 300В сподобилась на полной мощности в 0,5%, когда обычно 5%? Что не так? Гораздо важнее скорость спада номеров. Про оценочное суждение касалось субьективной окраски от усиления готового устройства.
Опубликовано 18 декабря, 2024 Приветствую всех форумчан. Я на вашем форуме человек новый. Увидел обсуждение по поводу усилителя на ГУ-72. Вот решил тоже написать про свой опыт сборки такого усилителя. Изначально, ещё в 20 году я решил собрать мощный однотакт на этих красивых лампах. За основу взял схему Андронникова с двухкаскадным драйвером на 6С2С.( Здесь приведена его схема однотакта и на ГМ-5Б, я тоже её собирал, но об этом позже) Питание драйвера решил сделать стабилизированным с кенотронным выпрямителем и напряжение смещения стабилизировал стабилитроном СГ4С. Питание ГУ-72 от обычного П фильтра с каменным двухполупериодным выпрямителем. Всё это собрал, настроил и начал слушать. Слушаю и понимаю, что такая махина должна звучать как то иначе. Пробовал триоды 6С5С. В первый каскад пробовал ставить и 6Г1. Пробовал сочетать разные комбинации этих ламп. Но общая картина звука почти не менялась. Решил, что этой лампе видимо нужен пентод. Чуть снизил напряжение питания, благо есть стабилизатор, и поставил 6П9 в пентоде. И о чудо! Всё заиграло чисто и прозрачно. Пробовал американские 6AG7, но потом вернулся к копеечным советским 6П9. Мне их звучание показалось интереснее
ГУ-72 в триоде, вторая сетка на аноде, без резистора. Напряжение 600в ток 130ма. 6П9 питание 430в анод 200в ток 30ма нагрузка 7,5к на сетке 142в резистор 47к Выходной мощности получилось 18вт.
Да оформленной схемы как таковой нет. Есть отдельные схемы нарисованные на бумаге стабилизаторов, плат, трансформаторов, каскадов. Да вроде всё написал. Смещение обоих каскадов фиксированное. У ГУ-72 примерно 70в. (разброс большой у ламп от 60в до 80в). 6П9 смещение примерно 3в катод на корпусе без резистора. У ГУ-72 катод через резистор 1ом на корпус, чтобы контролировать ток через лампу при настройке. Стабилизатор по желанию, можно и не делать. Входной конденсатор обязательно при фиксированном смещении входной лампы. И конденсатор во вторую сетку на корпус. У меня 3,3мкф.
https://newaudioportal.com/topic/1830-унч-на-гу-72/page/19/
Ставил ГМИ-11 вместо 72, долго слушал, баса с ней больше, но потом вернулся и оставил 72- звук намного филиграннее и приятней. Драйвер к ним можно или трансформаторный или с гальванической связью, ёмкостная связь с мощными лампами полная ерунда.