Аудио-википедияБаза знаний по hi-fi и high-end технике и комплектующим, отзывы и впечатления
https://www.hi-fi.ru/audioportal/topic/2698-shema-se-6p21s/page/7/
Вот спектральные характеристики 6П21С.
Г2 = вторая гармоника
Г3 = третья гармоника
По оси X - сопротивление нагрузки, по оси Y - уровень гармоники в дБ. Режим - рекомендованный Анатолием: анодное напряжение 350 вольт, ток анода 40 мА.
Зря ругали эту лампочку в начале темы.
Васянин Сергей
Начинаю выкладывать измерения на лампочки. Начну с 6П21С. Режимы измерения: Анодное напряжение - 350В; ток анода 47мА; нагрузка - 7,5кОм.
1-я картинка: входное напряжение 1ВRMS;
2-я картинка: входное напряжение 5В;
3-я картинка: входное напряжение 10В;
4-я картинка: зависимость гармоник от входного напряжения
кривые свеху вниз: 2-я гармоника, 3-я гармоника, сумма 4,5,6 гармоник, сумма 5,7,9 гармоник.
6p21s1.pdf
6p21s2.pdf
6p21s3.pdf
6p21s4_4_.pdf
https://sites.google.com/site/severnyjpriboj/Home/httpsitesgooglecomsitesevernyjpribojzimafotosessii/usiliteli/6p21s
http://www.diyaudio.ru/forum/index.php?topic=3746.0
http://www.diyaudio.ru/forum/index.php?topic=1822.0
https://www.hi-fi.ru/audioportal/topic/2698-shema-se-6p21s
https://lampovijzvuksemenkov.blogspot.com/2016/02/621.html
http://www.bartola.co.uk/valves/tag/6p21s/

https://www.radiokot.ru/circuit/audio/amplifier/88/

2003 г. «АудиоМагазин» №4 (51), с.171 - только схема
Rod Coleman
Here's my Serving Suggestion:
6P21S with passive screen regulation, interstage trafo and ~10% Schade network. Converts what you already have into something that will do justice to that nice looking Filamentary Beamer!
Less time to make this than figuring out what other folks think. When you have an interstage trafo, Schade is so easy.

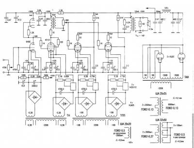
Первый каскад усилителя собран на одной половине двойного триода 6Н8С с фиксированным смещением, которое задается одной батарейкой, напряжением 1,5 В. Второй каскад усилителя собран на прямонакальном тетроде 6П21С, который работает в пентодном режиме с комбинированным смещением. Автоматическая часть смещения задается резистором R5, а фиксированная — батарейкой типа «Крона», включенной в первую сетку лампы. Питание накала лампы драйвера осуществляется переменным током, а накалов выходных ламп — постоянным током напряжением 6,3 В. Связь между каскадами осуществляется с помощью конденсатора С3.
Схема одного канала усилителя.
Ламповый усилитель SE на 6Н8С и 6П21С^Нажмите для увеличения^ Рис.1. Принципиальная схема одного канала усилителя на 6Н8С и 6П21С
Блок питания содержит один анодно-накальный трансформатор, один двухполупериодный комбинированный выпрямитель тока анодного напряжения питания обеих каналов усилителя и два выпрямителя токов накалов выходных ламп. Все выпрямители БП подключены к отдельным обмоткам трансформатора. Тумблер SA1 предназначен для смены полярности питающего напряжения накалов выходных ламп.
Ламповый усилитель SE на 6Н8С и 6П21С^Нажмите для увеличения^ Рис.2. Принципиальная схема блока питания усилителя SE на 6Н8С и 6П21С
Настройка усилителя. Проверяем ток каждого триода 6Н8С, он должен быть около 8 ма. С помощью резистора R5 устанавливаем ток анода 6П21С равным 42 ма. С помощью резистора R6 устанавливаем напряжение на второй сетке 200 В.
В усилителе применены следующие типы элементов: резисторы МЛТ, конденсаторы С1 К73-17В, С2 CapXon, С3 Jantzen Cross Cap, С4 Nichicon неполярный, С5 МБГЧ, керамические панельки ламп.
Выходной трансформатор намотан на железе ОСМ-0,1 ШЛ 25 х 40. Чистая площадь сечения — 9 квадратов. Вторичная обмотка намотана проводом диаметром 0,5 мм 69+69+138+138 витков. Две секции по 138 витков соединены параллельно. Если нагрузка 8 ом, то часть обмотки 69+69 включается последовательно, а если нагрузка 4 ом, то параллельно. Первичная обмотка содержит четыре секции по 700 витков провода диаметром 0,25. Немагнитная прокладка 0,1 мм.
Основные параметры: Ктр = 20, Ra = 2к при Rн = 4 ом и 4к при Rн = 8 ом.
В блоке питания применены следующие типы элементов: резисторы МЛТ, конденсаторы С1 МБГО, С2, С4, С6 К73-17В, С3, С5, С7, С8 CapXon.
Дроссели намотаны на железе дросселей ДР-0,4 от ламповых телевизоров и имеют 1400 витков провода 0,28.
Силовой трансформатор намотан на железе от ТС-160 ПЛМ22*32 с окном 22*60 мм. Габарит намотки 9*52 мм. Первичная обмотка — 5 слоев по 105 витков на каждой катушке провода 0,45. Вторичная обмотка — 5 слоев по 130 витков на каждой катушке провода 0,355. Накальная обмотка кенотрона — по 12 витков на каждой катушке провода 1,2. Накальные обмотки ламп усилителя — по 15 витков на каждой катушке провода 0,71.
Корпус усилителя спаян из фольгированного текстолита. Поддон для трансформаторов и платы блока питания сделан из листа жести толщиной 1 мм. Внешняя поверхность корпуса покрыта натуральным шпоном. Шпон очищен и покрыт тремя слоями мебельного лака. Все части покрытия приклеены к корпусу клеем 88 «Момент». Все узлы усилителя прикреплены к корпусу саморезами от компьютера.
Монтаж элементов усилителя выполнен таким образом, что земляные шины драйверов, выходных каскадов и блока питания соединены с корпусом в одном месте возле входных цепей.
Выходная мощность усилителя на нагрузке 8 Ом 2,5 Вт. Вес около 10 кг.
помор
Всем привет.
Выходники для меня рассчитывал В.Большаков…мотал Костя ака Чапай
S = 8 кв.см
n = 31,25 (до 31,865)
w1 = 4500 ПЭЛШО 0,16, (593,5 Ом при комнатной температуре)
w2 = 144 вит. ПЭВ-2 0,49 (0,54 по изоляции), 1,01 Ом
Ra = 9460 Ом
η = 0,87~0,92
сейчас всё несколько изменилось….:)))
на выхлопе цапа PCM63-K EF860 в пентоде,небольшая ООСа, в аноде Воробьёвские трансы…
в усилителе на входе понижающий транс 1:3,в холодный конец вторички смещение батарейкой, затем 6п21с в пентоде, в аноде транс 1:1 от Шалина вторичка с переворотом фазы…в холодный конец смещение батерейкой 12в, в сетке регулятор громкости альпс 10ком и на конце снова 6п21с в пентоде…
выходники в акустике…режим завтра уточню и спектралабом гляну гармоники
Все БП а их три в усилителе сделаны по схеме
https://sites.google.com/site/severnyjpriboj/httpsitesgooglecomsitesevernyjpribojzimafotosessii/usiliteli/oppv-s-otvazkoj-nagruzki-ot-seti-220v
по сути Васянинский выпрямитель только в ОППВ…кены 5ц3с и в развязке 6с19п т.е. для каждого каскада и вторых сеток…для выхлопа цап также
кондёры кбг-мн и к78-17..электролиты только по вторым сеткам
накал -стабы по току на лмках…половинки накала параллельно
слушал 6с4с…не моё…6п41с,6п13с,6п31с в триоде не моё…приборный, скучный, мёртвый звук….мысли нет использовать для себя триоды или тетроды,пентоды в триодном режиме
пробовал 6с3п на выхлопе цапа…один триод в тракте напрочь перечёркивает жизненную энергетику тетрода или пентода… на мой ух
сложность в БП… да, несомненно оправдана
основное правило которому следую это -слушаю звуки или музыку…
полагаюсь на чувства, внутреннее спокойствие, когда оно есть и нет желания что то переделать то всё путём…
и добавил… (18 Марта 2012, 09:30:11)
режим 6п21с…
Uпит=414в
Ua=388в
Uc2=180в
Ia=53ма
Uсм=-8в
Pa=20вт(аноды не краснеют:))
при 1в на вых КНИ=1%…-40дб
слушаю при 0.5в на выходе максимум…т.к акустика рупорная, искажений существенно меньше при такой громкости
TANk
Джаз инструментал вокал всевозможный - очень хорошо. Очень легкий прозрачный звук, с хорошим разрешением, причем на всех уровнях громкости. Более тяжелые жанры - металл симфометалл - напора и мощности не хватает для полного кайфа.
Делал для знакомого специально в виде макета в корпусе от старого компа, он хотел, если понравится, сделать сам красивый корпус. Но так и слушает, все никак не соберется выключить и начать переделку. Акустика у него старая японская 3-х полосная. Достаточно чувствительная ~90-92дБ
Любимая музыка - джаз всевозможный.
А если по теме. То от товарища был заказ именно на триод. Собиралось еще и с перспективой в дальнейшем легким движением паяльника переделать схему на 6С4С, но пока желания такого у хозяина не возникает.
В той же теме, где я писал про усилитель на 6П21С есть ссылки и сообщения от Помора. Он как раз делал в пентоде.
Прочитайте. В пентоде тоже очень достойная лампа.
vmelan
Поиграйтесь с 6П21С в родном (пентодном) включении - будете приятно удивлены , тоже самое могу сказать и про ГУ15 .
Мое мнение принципиально - пентод должен быть «пентодом» , триод - «триодом» , есть же много триодов и прямых и кривых , зачем делать всякие извращения с альтернативными включениями.
А если по-делу , то на 6п21с усь я имею и не размышлял бы теоретически о пентодном и триодном включении и сделал я его навернои раньше чем помор , и пробовал разные включения естественно с разными выходниками , после чего пришел к такому выводу . Еще есть - раскачка по второй сетке , попробую и это но что-то сомнение меня давит что будет лучше чем по первой сетке…
Все поет. оба канала. 6П21С мне показалась очень звонкой - в смысле того что высоких частот у этого усилителя субъективно больше чем у стоявшего до этого усилителя на 6LU8.
Сами лампы не микрофонят, несмотря на свою прямонакальность. Постукивание карандашом по баллону в колонках не вызывает никакого отзыва. Звон карандаша по баллону я слышу, а вот шума в колонке от вибрации нет.
Фона тоже нет.
Пока на входе стоят 6С2С, в питании 6Х6С и 6Ц3С.
Приготовил на завтра заменить их на 6J5GT (Sylvania), 6H6G (NU), 5U4G/5DJ4 (Sylvania). Будем делать посмотреть послушать
громкости немного. В районе 2Вт. Сегодня в розетке еле-еле 206-208в было. Анодное напряжение просело до 260в. После кенотрона, согласно паспорту на 5Ц3С стоит конденсатор 4мкФ. Повесил ему в параллель еще один пленочный пусковой на 3.75мкФ. Доведя емкость до 8мкФ. Напряжение на выходе практически не изменилось. У кенотрона 5DJ5 рекомендуемое значение первой емкости в фильтре не 4 а 40мкФ. Попробую привесить после него пленочный пусковой на 60мкФ. Может это поможет напругу поднять.
С одним каналом было гораздо больше - порядка 300 (но и в розетке было честных 218).
Пожалуй я еще подумаю, немного, послушаю, потом возьму и снизу под кенотрон припаяю на панельку пару 1N4007 чтобы не видно было :cr: и пусть слушатели восхищаются классным кенотронным звуком. На 99.9% уверен, что слушатели будут «слышать» что с импортным кенотроном звук лучше, :v: чем с Советским _!_ а про пару камней в подполье я им ничего не скажу
Первое прослушивание состоялось.
Пришли два моих товарища и втроем мы этот аппарат заценили.
После первых 10 минут были откушены кусачками катодные конденсаторы у драйверной лампы. Без них лучше, заметно стало сразу. Конденсаторы эти я специально до прослушивания оставил, хотя желание послушать без них уже давно созрело. К тому же товарищи смогли внести дельное предложение по улучшению схемы. Стало больше низких частот, они стали более четкими. Голос солистов обрел серьезность, детальности добавилось.
Воодушевленный началом товарищ предложил поменять межкаскадный конденсатор и вместо красных полипропиленовых Audiofiller_ов впаять вытащенные из кармана К40-У9.
Вот тут получился облом. Звук стал мягким как из под подушки, на ВЧ появилась муть. Колокольчики начали издавать шипение вместо звона. Так что К40-У9 для чистоты эксперимента я еще денек-другой послушаю (может прогреются/отформуются) но скорее всего верну на место красные пожарные бочки.
Виновниками всех бед еще были названы диоды 4007 в цепи выпрямителя смещения. Ради чистоты рядов - я их уберу. ОППВ на 6Х6С вполне хватит.
Кроме этих небольших придирок других замечаний высказано не было. Общий вердикт - лампа 6п21С в триоде заслуживает очень высокой оценки. На уровне 6С4С и 2А3. А учитывая ее стоимость и легкость раскачки - она эти лампы оставляет позади.
Рекомендация. собравшимся повторить - не жалеть меди и железа на трансформаторы (12-15 квадратов минимум) и не заморачиваться с кенотронами - делать выпрямитель на быстрых каменных диодах. Ну и напряжения питания не жалеть. дать общее питание на усилитель в районе 400 вольт. Ток 45-50мА. Аноды 6П21С начинали краснеть при мощности на аноде в 25Вт. 20Вт (400в и 50мА - 6П21С держит не напрягаясь).
Если бы были 1П33C, то мысли могли бы и в этом направлении развиться.
Где то а глубинах АП читал высказывание Дмитрия (Lynx) что звук 1П33С очень похож на звук 6П21С, если это так, то это очень интересная лампа.
1.6в прямой накал (привет 2А3), 36Вт суммарной мощности на аноде (здравствуй 300В) а еще в свете последних веяний можно ее включить и в УЛ и в тетродном
По сравнению с 6С4С лампа более высоковольтная. Мощность на аноде примерно соответствует 6С4С и 2А3. Можно дать ей вольт 350-400 анодного и тогда можно будет легко снять ватта 4 или даже 5.
А еще ее можно включить пентодом, сделать небольшую ОС (с выхода трансформатора общую или же с анода выходной лампы на анод драйвера) и тогда можно на выходе срубить ватт 6-8 при хорошем качестве. В этом отношении лампа более универсальная.
А переделать собранный на 6П21С усилитель на 6С4С (когда они появятся) будет минутным делом. Надо то будет анодный вывод с колпачка перенести на панельку. остальное все останется без изменения.
В моей схеме напряжение смещения идет порядка 100в. Регулируется от 15 до 85 многооборотным 47к резистором. Тоже делал с прицелом на то, чтобы при возможности поставить 6С4С. 2 проводка на панельке перекинуть надо то всего. Причем можно изначально заложить подстроечный низкоомный резистор соединив его с ногами 2-1-7 на панельке. И убрать ограничивающий резистор на 2-ю сетку 6П21С соединив вторую сетку (вывод-3) напрямую с анодом лампы.
Тогда замена 6П21 на 6С4С можно будет сделать простым перетыканием ламп и подстройкой смещения установить ток через анод.
и добавил… (02 Апреля 2012, 21:25:44)
Мой трансформатор с подключенной нагрузкой в 4 Ома имеет Ra ~3.3кОм - то что дохтур прописал для 6С4С.
С нагрузкой в 8 Ом он имеет Ra~6.5кОм - то что надо для 6П21С (так и рассчитывался на 8 Ом).
Можно при намотке сделать вторичную обмотку в 132 витка с отводом от 94. Тогда к нему можно будет с лампой 6С4С цеплять и 4 и 8 омную нагрузку и с 6П21С тоже цеплять 8 и 16 ом колонки.
igor1969
Отмакетил один канал, вот сейчас играет. Не мог уменьшить анодное до 400 вольт, поставил 5Ц3С ОППВ, анодное 400 вольт, на лампе рассейвается 21 ватт, сначала поставил половинку 6Н8С, как-то не впечатлило, маловато усиления, заменил на 9-ку, вот это класс! Звук такой воздушный и прозрачный. ТВЗ на железе от УПСа Ш96 32Х32, намотка по Александру первичка в трех секциях 2600 0,25, вторичка 94 витка на 8 ом, 6 в параллель 0,5.\
и добавил…
Питание 6П21С пока переменкой, но как-то странно, фон особо не досаждает!!!
Alik_r
Сделал несколько усилителей на 6П21С, везде накал в параллель и запитывал от маленьких AC-DC на 3,3В.
Никаких проблем не возникало…
Тоже собрал на 6П21С, в драйвере пробовал 6Н8С, 6Ж4, 6Ж8 (пентод/триод).
Больше понравилось с 6Ж8 в триоде. Выходные тоже на железе от упсов, 6П21С в утролин. включении, накал постоянка.
Очень прозрачное звучание…
Гэгэн
Для 6П21С РР: Ra-7k,
«A»: Ua-330-340V, Ia-25mA, Ug1~-35V. Pout до 6Вт.
«AB»: Ua-400V, Ia-15mA. Ug1~-50V. Pout до 8Вт.
РР трансформатор для 6П21С в триодном вкл.
Сердечник ОСМ-0,1: габаритные размеры: Железо: 25х40, окно 15х47. Каркас, габарит для намотки 41 х 13
Ra - 7k ; Rn - 8 Ohm
Первичная обмотка, провод 0,17, в изоляции 0,2, коэффициент заполнения 0,94
слой - 192 витка. Намотка посекционно - 2-3-6 ср точка 6-3-2 ; 2112+2112 витков
Вторичная обмотка: Провод 0,5-0,51 в изоляции 0,55
слой 74 витка, В секции один слой, 5 секций вкл. параллельно, мотать между секциями первичной обмотки
Изоляция - бумага для выпечки 0,05мМ, межслойная 1 слой, межсекционная 2 слоя.
Габарит намотки. Первичка 22*0,2 = 4,4мМ + Вторичка 5*0,55=2,75мМ + Изоляция 30+0,05 = 1,5мМ = общ. 8,65мМ
Коэффициент вспучивания 1,3.
8,65*1,3=11,25мМ при заданном габарите 13мМ.
Voldemar
Всем здраствуйте. У меня несколько дней глючил инет,не имел возможности читать про 6П21С. Короче не зная насколько *кривая*6П21С, поюзал онную в своем раннем девайсе SE 6П3С+6Н8С.Не заморачиваясь поставил вместо 6П3С,6П21С с подгонкой режимов ессно. Если кому интересно,мое субективное прослушивание показало,превосходство 6П21С над 6П3С(и довольно значительное). Сейчас прикидываю L-W 2х6П21С+6С3П,на предмет сравнить с 6С4С например. С уважением Voldemar.
aur_100
Всё-таки, о прямонакалах…
Для меня, на первом месте 45, и 1,5 ватта не волнуют.
2. 6с4с до 70-х, с небольшим отрывом. Единственный недостаток, питать накал постоянкой.
3. 4п1л, 6п21с - тоже неплохо…
Остальные мне не по зубам, слишком дорого, но многие тоже пришлось, УО186, WE 300b, 2а3 Fivre, лампочки классные, никакого сравнения с 300b совтек и китайскими 2а3 (40вт, но-но…)
andyjevans
this comes at the right time - I just finished a SET with these in the outputs. they replaced a pair of 300b.
operating conditions:
6P21 is at 424v a-k, -42v, 39mA. Input is 4P1L in filament bias into a 126C interstage, about 13mA, Va 168v, -13.7v.
OPT is LL1682/50mA. I don't know how good this is - I never got great results with it in the past. I always thought the LL1620/80mA was better, which is what I have in my 300b SET which has the identical input section.
So sound. It regrettably doesn't have the tone of the 300b - doesn't have that lushness or atmosphere. So I'm missing the 300b, which will be put back.
The OPT is a factor, but I don't believe it has that much influence. I'll see when I swap over to 300bs.
Otherwise detail is excellent - as good as 300b if not slightly better. Bass is deep and good. The problem is it starts losing the tone in the midrange - it gets hard and one-dimensional - not «bad» but not quite comfortable either. It's a bit tiring. And treble is also rather hard.
So, conclusion is it works and has plenty of detail, but the tone is some way behind the 300b. I don't see myself using it unless the problem is with the OPT, which I rather doubt.
I really tried to like this tube, but I'm not getting the sound in a quick-and-dirty experiment.
Andy
https://www.diyaudio.com/forums/tubes-valves/184771-6p21s-6n21c-tube-true-direct-heater.html
Fuling
I got almost 5W out of it in triode mode with 350V/55mA across the tube, a 3,5k plate load (with CFB from the 8 ohm winding) and some A2 operation
More experiments to come, I guess a «PowerDrive» circuit would provide a better A2 drive than my triode + IT driver stage.
A «schaded» topology with E280F pentode driver and 350V plate/250V g2 on the output tube would also be interesting.
Since I wasn´t smart enough to write down the results back in 2017, the 6P21S is back on the bench again for further testing. Same 3,5k OPT and the same 330-360V power supply as last time. CFB from 8 ohm transformer secondary has been used in all tests. No input stage/VAS, I get my test signals from an old tube tone generator which can do 120Vpp at a fairly low output impedance.
The results are interesting but somewhat confusing:
* 330V B+ with a 500R + 220uF cathode bias network + CFB produces ~1,5W at clipping in triode mode.
* Same as above but with 360V B+ gives 1,8-2W.
These numbers are in class A1 operation, I put a 22k resistor in series with G1 to make sure the tube could not draw any significant grid current. Without this resistor I get almost 4W, indicating that my tone generator is able to push the tube into A2 operation. The confusing part: Isn´t A2 supposed to work only with when the tube has fixed bias and a low impedance path from cathode to ground?
I decided to investigate this further by adding a choke loaded, direct coupled 6E5P cathode follower as a driver stage. Using a negative supply rail allowed me to get rid of the cathode resistor, resulting in 350V across the tube and 5W out. Out of curiosity, I put the cathode resistor back in place and rebiased to the same 55-60mA and got the same 5 watts out again.
Conclusions so far: 6P21S seems to like A2 operation and it doesn´t seem to require too much of a driver stage to do get there. The question mark is why it still seems to work fine with a 500R cathode resistor in place? My best guess would be that this tube draws an unusually small amount of G1 current.
I witnessed something similar in my earlier experiments with 6P21S driven into grid current by a 2,25:1 interstage transformer. The cold side of the secondary winding had to be connected to a negative supply rail with a very low impedance , otherwise the bias would drift for a second or two after each peak of grid current.
RE 604
Hello ,
I build this 6P21S SE amp for the ETF 2014 , driver is a russian 6J9P ( E180F ) , the circuit is a MTA ( Multiplied Transconductane Amplifier ) as described from Frank Bloehbaum in Linear Audio Vol 6 and 8.
The picture is made from Holger Barske at the ETF and it is the amp in the middle of the picture , between the 811 mono amps from a friend.
Kind regards and happy christmas,
Alexander.
P.S.: The four 0D3 ( two per cannel ) stabilize the lower voltage for the driver stage .
enzoastro
Finally finished my 6p21s spud amp. It's driven from a 4p1l line stage so no driver needed.
6ax4gtb bridge choke input ps with polypropylene caps and Rods filiment boards. Quiet enough to be silent with 100db/w speakers. 250v ak 60ma 5k load filiment bias with a 2226r so 9 ish volt gk.
Sound is very good, less coloured than my 300b and I'd need to hear them side by side to choose between them. Sadly 300b is having a little surgery at the moment.
Just checked back to this thread from a long break from audio stuff.
I moved to using 4p1l in that spud amp. To begin with the 21 was as good as the 4p1l in treble and midrange but much better bass. After tens of hours the 21 started distorting badly, I made the assumption that this was the effect of the reported short cathode life and didn't persuse the 21 any further.
—-
Евлампий
А еще есть 6П-кажется-двадцать какая-то - единственная прямонакальная пальчиковая, не помню точно номер, хорошие ребята пробовали - очень хвалили. Верю.
И дело, кажется, не в одной лишь прямонакальности. Я сам пробовал 6П21С - результат классифицировал бы как всего лишь «неплохой». Но это, если правильно помню, тетрод. А вот та, пальчиковая - просто не знаю, не присматривался. Буду дома - гляну, в Кацнельсоне она есть.
—-
Добрый вечер.Помучал я эту лампочку в тетроде,очень понравилось.Пробовал два режима,Eа 350 и 400вольт.На экране 180в.Pa 19вт.При 400в ещё лучше.Rн 8ом Ш.П.(Прошу не ругаться-это чистое ИМХО.Решил поделиться впечатлениями,может кому тнтересно).Затем сравнил один канал в триоде,второй в родном включении.Каждый по своему хороши.Триод даёт глубокий,чёткий бас, остальное тоже не плохо, тетроде бас ,как бы,поверхностный,зато середина и особенно верха очень чистые.И звук,как бы живой не мониторный.Как то так..
Писал выше,что связка 6ж4 в триоде,+6п21с и в триоде,и в тетроде,без оос.В обоих вариантах звук хорош.Но для триода у меня большое Ra=9,5ком.Мотал для 6п9 в пентоде.Это ещё без сопротивления обмоток.Рвых получилась около вата.THD=0,65%,IMD=0,17%.При увеличении громкости,резко растут КНИ.
—-
https://newaudioportal.com/topic/6586-%D1%83%D1%81%D0%B8%D0%BB%D0%B8%D1%82%D0%B5%D0%BB%D1%8C-%D0%BD%D0%B0-6%D0%BF21%D1%81-%D1%81%D1%82%D0%BE%D0%B8%D1%82-%D0%BB%D0%B8/page/2/#comments
Обсуждение
Сегодня попробовал поизмерять имеющиеся лампы 6П21С. Из 11 штук более менее вышла всего 1 пара.
Потом я вспомнил что, кто то когда то писал что, пентоды можно немного подогнать к друг другу изменив напряжение на второй сетке. Вот я и попробовал так сделать. Для пробы взял 2 последние лампы - 10 и 11. 11 сделал как бы целью, что бы к ней подогнать 10ю. На вторые сетки подал 225 вольт и снял ВАХ с двух ламп. Потом оставил 10ю и начал снижать напругу. Короче при напряжении второй сетки на 11й лампе 225 вольт и на второй сетке 10й лампы 207 вольт, ВАХ практически совпали.
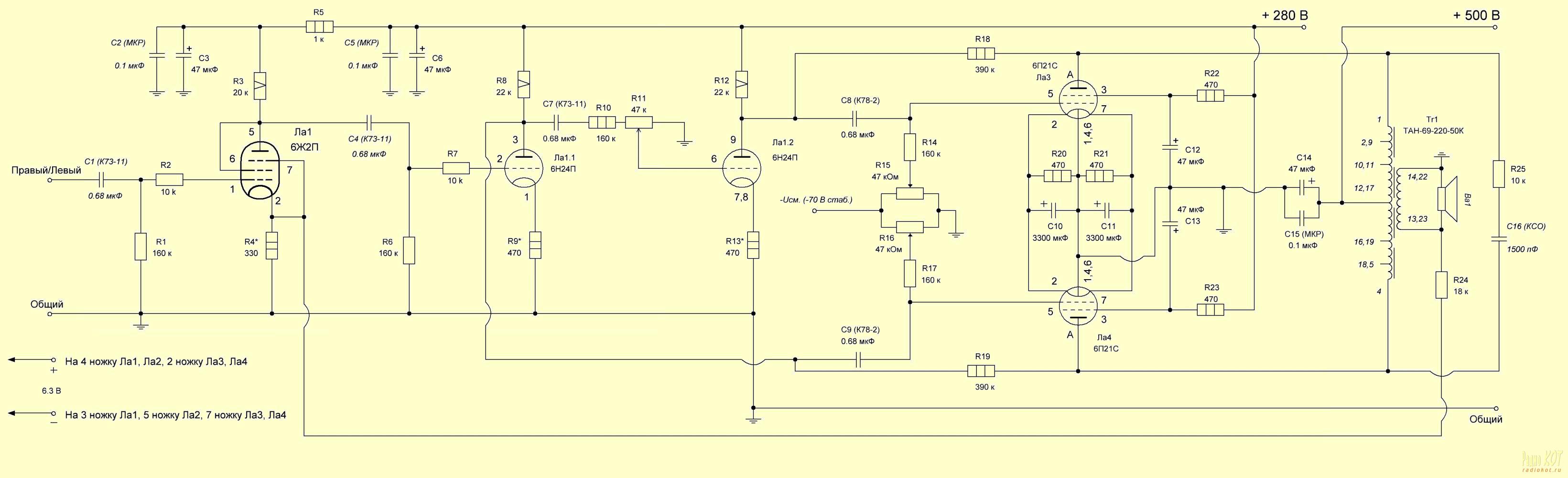
Для пентодного режима трансформатор просится порядка 10кОм И режим 320в анод 50мА ток и -8в смещение.
И схема усилителя. Не показан накальный трансформатор ТН36 и выпрямитель накала для 6П21С - он сделан просто. Диодный мост и C-R-C фильтр. Конденсаторы 3шт 3300мкФ 10в, резистор 2шт 0.47 Ом последовательно и еще 2шт 3300мкф 10в. Рубиконы со старых материнских плат. Диодный мост обычный GBU604.
Один канал сегодня запел. Наладки, кроме установки тока покоя выходной лампы, никакой не потребовалось. Вечером займусь рисованием окончательной схемы. Фона не слышно. Ухом в колонку - тишина. Даже удивился. Возможно, после подключения второго канала и возрастания тока потребления что нибудь проявится. Там видно будет как бороться.
Все поет. оба канала. 6П21С мне показалась очень звонкой - в смысле того что высоких частот у этого усилителя субъективно больше чем у стоявшего до этого усилителя на 6LU8. Сами лампы не микрофонят, несмотря на свою прямонакальность. Постукивание карандашом по баллону в колонках не вызывает никакого отзыва. Звон карандаша по баллону я слышу, а вот шума в колонке от вибрации нет. Фона тоже нет. Пока на входе стоят 6С2С, в питании 6Х6С и 6Ц3С. Приготовил на завтра заменить их на 6J5GT (Sylvania), 6H6G (NU), 5U4G/5DJ4 (Sylvania). Будем делать посмотреть послушать.