Перейти к содержанию
Аудио-википедия
База знаний по hi-fi и high-end технике и комплектующим, отзывы и впечатления
Инструменты пользователя
Зарегистрироваться
Войти
Инструменты сайта
Найти
Инструменты
Показать исходный текст
История страницы
Свернуть / развернуть всё
Ссылки сюда
Недавние изменения
Управление медиафайлами
Все страницы
Зарегистрироваться
Войти
>
Недавние изменения
Управление медиафайлами
Все страницы
Вы находитесь здесь:
Audio-wiki
»
Усилители
»
Бренды
»
Triode
Вы посетили:
•
Выходные трансформаторы
•
Система Kuz-Alex
•
Предварительные
•
AD1862
•
Seas
•
Корректоры
•
Питание второй сетки
•
Triode
Боковая панель
Лампы
4amps:8br:triode
Triode
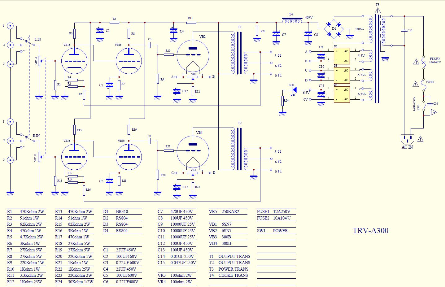
A300SE
Только авторизованные участники могут оставлять комментарии.
4amps/8br/triode.txt
· Последнее изменение: 2020/02/26 15:25 (внешнее изменение)
Инструменты страницы
Показать исходный текст
История страницы
Ссылки сюда
Свернуть / развернуть всё
Наверх