Аудио-википедияБаза знаний по hi-fi и high-end технике и комплектующим, отзывы и впечатления
каменный вариант от Чапая - синхронный выпрямитель и затем эл.дроссель:

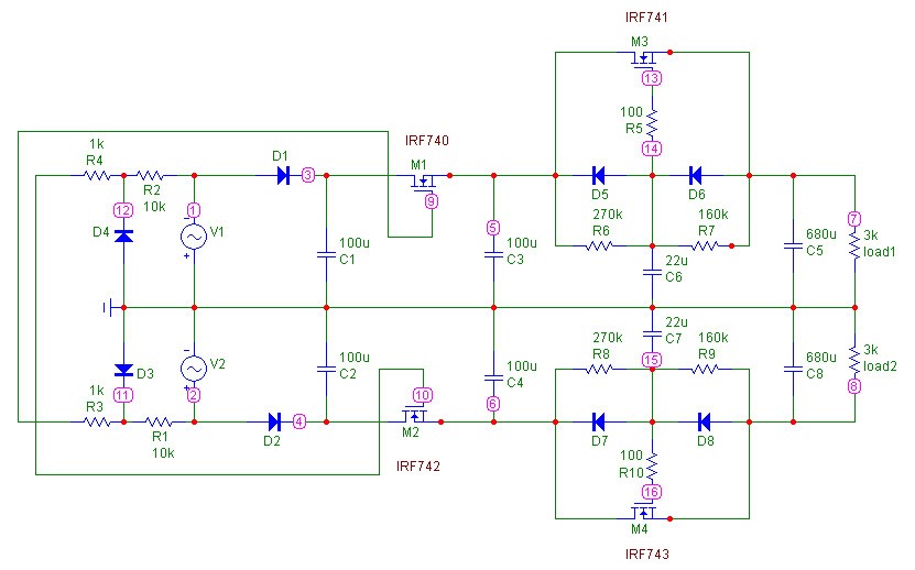
«Женя, накидал твою схемку в микрокапе, вот смотри:
На графике три кривых в трёх точках, смотри схему.
Красный, напряжение в точке 3. По нему видно работу схемы. Начнём с участка где красная и синея кривая совпадают, участок №1. В этот момент происходит заряд конденсатора С1 до амплитудного значения напряжения с транса (у меня 310В). Потом следует пологий участок №2, в этот момент времени С1 заряжен но лампа ещё закрыта. Затем идёт участок №3, в этот момент лампа открывается и С1 начинает разряжаться в нагрузку. Затем снова пологий участок №4, уже лампа закрыта.
Зелёный график это на выходе выпрямителя (до дросселя), видно что он сдвинут по фазе относительно напряжения трансформатора на пол периода. Т.е. нагрузка не «видит» сеть, в момент времени когда С1 заряжается нагрузка отрезана закрытой лампой.
Вот вроде и всё.»