Аудио-википедия

База знаний по hi-fi и high-end технике и комплектующим, отзывы и впечатления

Инструменты пользователя

Инструменты сайта


Боковая панель

3sourse:1dacs:es9018

ES9018

Отзывы

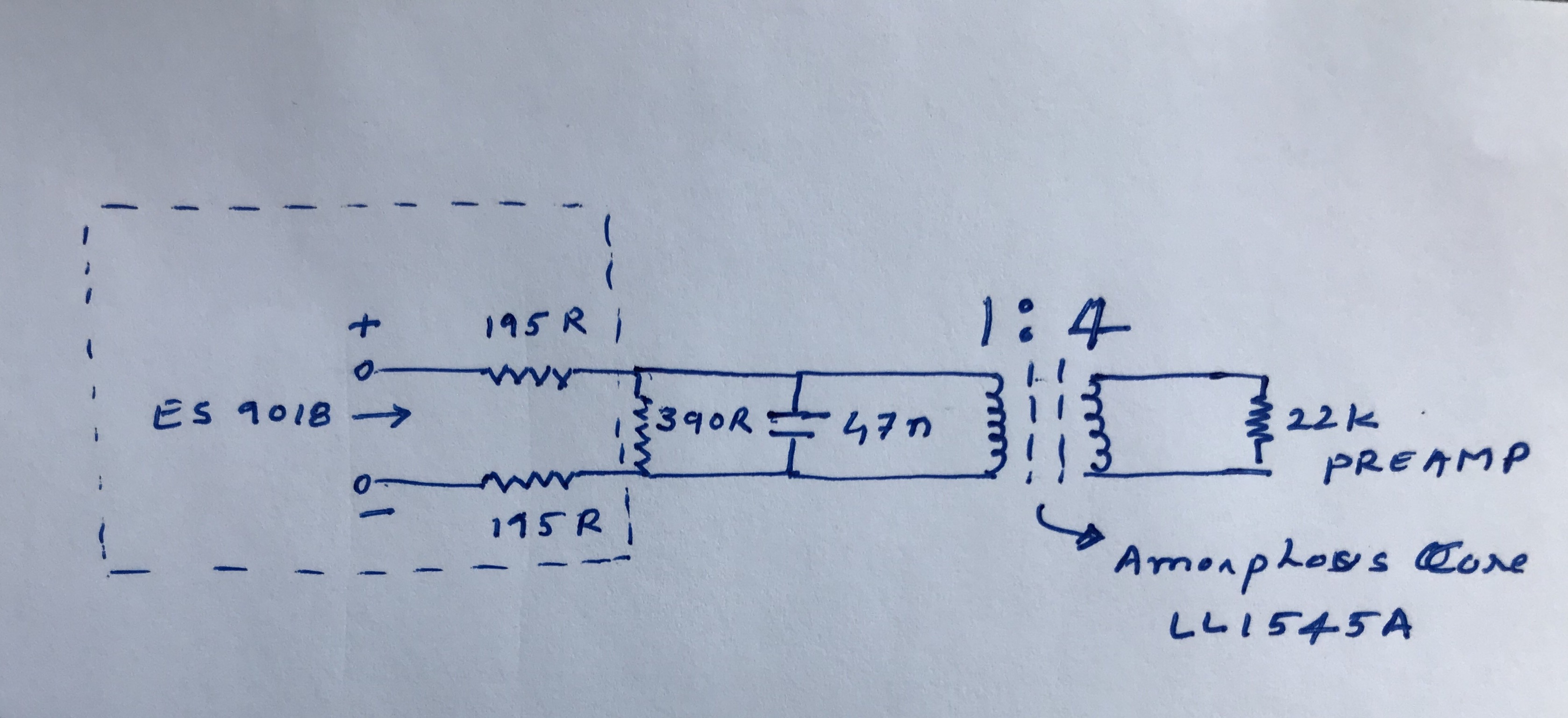
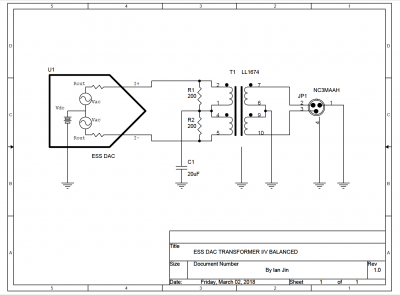
Выход по току:

The 47nf cap creates a corner 3db point of 23K without the preamp secondary impedance reflected to the primaries and 20K with it reflected. But that is not the reason why I have the cap. I discovered the effect of a cap across the legs on sigma delta DACs nearly 3 years ago by accident. I reported in the these posts

Practical Implementations of Alternative Post-DAC Filtering

That thread was started by a member who also noticed the same effect. He unfortunately got flamed for reporting it without adequate explanation. The effect is that is creates is a layering of instruments that makes listening to music - emotional.

The oldest reference I can find to this effect is here

http://www.raylectronics.nl/pdfs/Mau...6367_tweak.pdf

Regarding the transformers - yes LL1544A is amorphous too. Nearly $85 in the US vs LL1674 which is $130

The resistor value to be chosen depends on your taste. Put simply - the deeper you put the DAC into current mode (by lowering the resistor) - the THD improves. At 0 ohms - the THD is the best.

But in all honestly - I can*t hear THD in my system below -105db.

But I what I can hear is that the slam/attack/dynamics are lost deeper in the current mode.

The optimal value for the resistor is 4/5 times the output impedance of the DAC for my system. So 640 ohms for ES9028Q2M.

I thought so too initially that there was the HF explanation but there is some other mystery to be solved as well. Specifically - if you ground the caps, the effect is gone. In other words if you replace the 47nf across the pins with 94nf to the ground from each leg - the layering of instruments and the emotional connection is lost.

Also - if you vary the 3db corner - i.e. move it to say 30Khz - the effect is gone. It only seems to near the 20-22Khz region. I settled on 19.9 corner for my system.

https://www.diyaudio.com/forums/pc-based/302687-es9018k2m-es9028q2m-9038q2m-dsd-i2s-dac-hats-raspberry-pi-post5370639.html


Выход по напряжению:

Just a quick query because I can't seem to find anything but simple 2-page PDF datasheets for ESS DAC chips…

I assume all ESS dac chips (9018, 9023, etc.) are VOLTAGE OUT. So, no need for I/V. Is this correct?


In short, yes. ES9018 and its derivatives can support voltage mode or current mode. It depends on the input impedance where the next stage has. When it sees a low impedance, it's current mode. ES9023 has integrated amp for voltage out. I don't know if it can support current output.


ES9018 has some DC offset voltage on the output, so you need something to get rid of the DC before sending it to your amp. It makes about 3Vpp with a few mA of current if you parallel 4+4 channels for stereo. It sounds pretty good with just a transformer, but bass is lacking and mids not full bodied compared to Twisted Pear Buffalo32 with IC i/v stage. I sometimes wished for more than 1.5 V output, but it was usually enough.

You can get the 9018 technical specsheet if you sign nondisclosure form.

Twisted Pear seems to take a few production versions to work out all the bugs in its designs. But the latest (3rd or 4th) version of Legato sounds really excellent and seems reliable. No coupling caps. I'm not sure it's still worth the money anymore, but it does sound great top to bottom if you give 9018 very low jitter I2S data.

Audio application doesn't really need the higher dynamic range (134db iirc?) that current mode provides. Voltage mode is only a few dB less, but still excellent, and way more than redbook at 96dB, vinyl is 40dB on a good day. The noise in any music recording, or from any amp, or the ambient noise in your listening room makes the dynamic range spec silly. The real factor is whether there is a timbral difference between the two modes when well-designed output stages with 1ohm or 1Mohm load impedance are compared. I don't know the definitive answer to that. I've heard it sound good and bad in both ways. I think experienced professional designers will choose I/V and this is what ESS recommends, but it is easy to make either sound bad. Many ESS bashers eager to move onto the next fad DAC chip have not heard it sound its best, or it would leave a mark not easy to forget.

I'm building a simple SE, cap coupled, voltage mode output stage for my Buffalo2 using single STMicro MC33079 dual opamp with a little gain to make 2V. This opamp sounds open, balanced and very musical even in unity gain compared to most opamps. I like it better than TI 49xxx with low gain.


Только авторизованные участники могут оставлять комментарии.
3sourse/1dacs/es9018.txt · Последнее изменение: 2020/03/22 02:12 — staudio